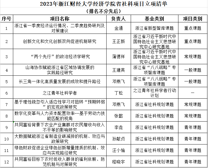
近日,省社科联公布了省社科规划年度课题和省级智库、基地课题立项名单。哔咔
王正新老师、蒲德祥老师分别立项2023年度浙江省习近平新时代中国特色社会主义思想研究中心研究基地委托课题和常规课题,哔咔
金通老师立项省新型智库重点课题,邓燕飞、张懿、李垚、程晓宇、孙献贞、汪小愉老师立项省社科规划课题,王建英、邓燕飞老师预立项“八八战略”专项智库课题。此外,丁松老师还入选了“之江青年社科学者行动计划”。
这一成绩的取得是近年来在学校领导和相关部门的大力支持下,哔咔
紧抓科研团队和研究平台建设,注重高水平科学研究,加大高水平人才引进和培育的阶段性成果体现。全院师生将持续努力,以科研创新推动学院内涵式高质量发展。

